반응형
Notice
Recent Posts
Recent Comments
Link
| 일 | 월 | 화 | 수 | 목 | 금 | 토 |
|---|---|---|---|---|---|---|
| 1 | 2 | 3 | 4 | |||
| 5 | 6 | 7 | 8 | 9 | 10 | 11 |
| 12 | 13 | 14 | 15 | 16 | 17 | 18 |
| 19 | 20 | 21 | 22 | 23 | 24 | 25 |
| 26 | 27 | 28 | 29 | 30 |
Tags
- PySpark
- array
- string
- Presto
- PostgreSQL
- c#
- Python
- PANDAS
- GIT
- dataframe
- SQL
- Tkinter
- list
- django
- matplotlib
- hive
- Google Spreadsheet
- Apache
- Redshift
- Google Excel
- Java
- gas
- 파이썬
- Kotlin
- Excel
- Github
- numpy
- google apps script
- math
Archives
- Today
- Total
달나라 노트
Python numpy : sinh, cosh, tanh 본문
728x90
반응형
numpy에서는 sinh, cosh, tanh의 삼각함수도 제공합니다.
import numpy as np
value = np.sinh(3)
print(value)
value = np.cosh(3)
print(value)
value = np.tanh(3)
print(value)
-- Result
10.017874927409903
10.067661995777765
0.9950547536867305
사용법은 간단합니다.
sinh, cosh, tanh method의 paramter로 어떤 값을 전달하면 그 값에 대한 sinh, cosh, tanh 값을 계산해줍니다.
import numpy as np
value_list = [1, 2, 3, 4, 5]
value_arr = np.array([1, 2, 3, 4, 5])
value = np.sinh(value_list)
print(value)
value = np.sinh(value_arr)
print(value)
-- Result
[ 1.17520119 3.62686041 10.01787493 27.2899172 74.20321058]
[ 1.17520119 3.62686041 10.01787493 27.2899172 74.20321058]
여느 numpy method들과 마찬가지로 단순한 값이 아닌 list나 array를 paramter로 전달할 수 있고,
list 또는 array에 있는 모든 요소들에 대한 sinh값을 계산해줍니다.
cosh, tanh도 마찬가지입니다.
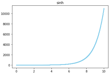
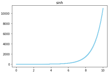
다음은 각 삼각함수가 어떻게 생겼는지 그래프로 그려본 결과입니다.
import numpy as np
import matplotlib.pyplot as plt
x = np.linspace(0, 10, 1000, endpoint=True)
y = np.sinh(x)
plt.plot(x, y,
color='skyblue',
marker='o', markersize=2)
plt.title('sinh')

import numpy as np
import matplotlib.pyplot as plt
x = np.linspace(0, 10, 1000, endpoint=True)
y = np.cosh(x)
plt.plot(x, y,
color='skyblue',
marker='o', markersize=2)
plt.title('cosh')

import numpy as np
import matplotlib.pyplot as plt
x = np.linspace(0, 10, 1000, endpoint=True)
y = np.tanh(x)
plt.plot(x, y,
color='skyblue',
marker='o', markersize=2)
plt.title('tanh')

728x90
반응형
'Python > Python numpy' 카테고리의 다른 글
Comments