반응형
Notice
Recent Posts
Recent Comments
Link
| 일 | 월 | 화 | 수 | 목 | 금 | 토 |
|---|---|---|---|---|---|---|
| 1 | 2 | 3 | 4 | 5 | 6 | 7 |
| 8 | 9 | 10 | 11 | 12 | 13 | 14 |
| 15 | 16 | 17 | 18 | 19 | 20 | 21 |
| 22 | 23 | 24 | 25 | 26 | 27 | 28 |
Tags
- Google Spreadsheet
- string
- math
- Apache
- Kotlin
- Redshift
- 파이썬
- hive
- Excel
- PostgreSQL
- array
- PySpark
- Github
- Google Excel
- dataframe
- numpy
- google apps script
- PANDAS
- Java
- Python
- SQL
- Tkinter
- gas
- list
- matplotlib
- c#
- Presto
- GIT
- django
Archives
- Today
- Total
달나라 노트
Python matplotlib : xlim, ylim, set_xlim, set_ylim (x축 최대 최소값 설정하기, y축 최대 최소값 설정하기, max/min x label, max/min y label, subplots) 본문
Python/Python matplotlib
Python matplotlib : xlim, ylim, set_xlim, set_ylim (x축 최대 최소값 설정하기, y축 최대 최소값 설정하기, max/min x label, max/min y label, subplots)
CosmosProject 2022. 1. 16. 03:08728x90
반응형
matplotlib를 이용하여 그래프를 그리면 matplotlib는 자동으로 존재하는 모든 좌표를 고려해서 적당하게 x축과 y축의 최대값/최소값을 정해줍니다.
그러나
xlim method를 이용하면 표시될 x축의 최대값/최소값을 설정할 수 있으며
ylim method를 이용하면 표시될 y축의 최대값/최소값을 설정할 수 있습니다.
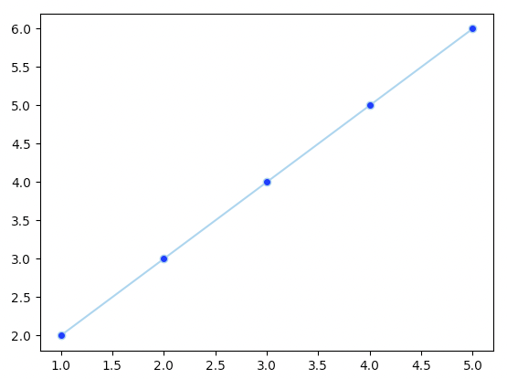
import matplotlib.pyplot as plt
list_x = [1, 2, 3, 4, 5]
list_y = [2, 3, 4, 5, 6]
plt.plot(list_x, list_y,
color='skyblue',
marker='o', markerfacecolor='blue',
markersize=6)
plt.show()

위 예시를 보면 존재하는 5개의 좌표값을 모두 고려하여 적당하게 x축/y축 각각의 최대값, 최소값이 정해져서
x축의 최소값은 1, x축의 최대값은 5
y축의 최소값은 2, y축의 최대값은 6
으로 나타내진걸 볼 수 있습니다.
import matplotlib.pyplot as plt
list_x = [1, 2, 3, 4, 5]
list_y = [2, 3, 4, 5, 6]
plt.plot(list_x, list_y,
color='skyblue',
marker='o', markerfacecolor='blue',
markersize=6)
plt.xlim(0, 20)
plt.ylim(0, 16)
plt.show()

위 코드는 xlim, ylim method를 사용한 예시입니다..
plt.xlim(0, 20)
위 코드는 x축의 최소값은 0, x축의 최대값은 20으로 설정하라는 의미입니다.
plt.ylim(0, 16)
위 코드는 y축의 최소값은 0, y축의 최대값은 16으로 설정하라는 의미입니다.
그래서 output된 그래프를 보면 xlim, ylim에서 설정한 x축, y축 각각의 최대값/최소값이 정상적으로 표시된 것을 볼 수 있죠.
subplots에서의 xlim, ylim은 사용법이 약간 다릅니다.
import matplotlib.pyplot as plt
list_x = [1, 2, 3, 4, 5]
list_y = [2, 3, 4, 5, 6]
fig, graph = plt.subplots(nrows=1, ncols=1)
graph.plot(list_x, list_y)
graph.set_xlim(0, 10)
graph.set_ylim(0, 10)
plt.show()

suplots에서 xlim, ylim을 설정하려면
set_xlim, set_ylim method를 사용해야 합니다.
728x90
반응형
'Python > Python matplotlib' 카테고리의 다른 글
Comments
