반응형
Notice
Recent Posts
Recent Comments
Link
| 일 | 월 | 화 | 수 | 목 | 금 | 토 |
|---|---|---|---|---|---|---|
| 1 | 2 | |||||
| 3 | 4 | 5 | 6 | 7 | 8 | 9 |
| 10 | 11 | 12 | 13 | 14 | 15 | 16 |
| 17 | 18 | 19 | 20 | 21 | 22 | 23 |
| 24 | 25 | 26 | 27 | 28 | 29 | 30 |
| 31 |
Tags
- PostgreSQL
- Python
- django
- hive
- Excel
- gas
- array
- PySpark
- Java
- PANDAS
- c#
- SQL
- Github
- dataframe
- google apps script
- string
- list
- Kotlin
- Tkinter
- 파이썬
- Redshift
- Apache
- matplotlib
- numpy
- math
- GIT
- Google Spreadsheet
- Google Excel
- Mac
Archives
- Today
- Total
달나라 노트
Python matplotlib : tick_params (축 라벨 속성 설정하기, x축 라벨 색 바꾸기, y축 라벨 색 바꾸기, 라벨 색 바꾸기) 본문
Python/Python matplotlib
Python matplotlib : tick_params (축 라벨 속성 설정하기, x축 라벨 색 바꾸기, y축 라벨 색 바꾸기, 라벨 색 바꾸기)
CosmosProject 2022. 1. 12. 23:46728x90
반응형
import matplotlib.pyplot as plt
list_x_1 = [1, 2, 3, 4, 5, 6, 7, 8]
list_y_1 = [10, 2, 8, 4, 6, 5, 6, 4]
plt.plot(list_x_1, list_y_1,
color='skyblue',
marker='o', markerfacecolor='blue',
markersize=6)
plt.tick_params(axis='y', labelcolor='blue')
plt.show()

plot을 이용해 그래프를 그리면 기본적으로 x축과 y축 라벨은 검은색으로 적히게됩니다.
그런데 tick_params method를 이용하면 위 이미지처럼 축의 라벨 색상을 바꿀 수 있습니다.
plt.tick_params(axis='y', labelcolor='blue')
y축 라벨 색상을 파란색으로 바꾸라는 의미입니다.
import matplotlib.pyplot as plt
list_x_1 = [1, 2, 3, 4, 5, 6, 7, 8]
list_y_1 = [10, 2, 8, 4, 6, 5, 6, 4]
plt.plot(list_x_1, list_y_1,
color='skyblue',
marker='o', markerfacecolor='blue',
markersize=6)
plt.tick_params(axis='y', labelcolor='blue')
plt.tick_params(axis='x', labelcolor='red')
plt.show()

tick_params method를 x축과 y축 각각에 사용하여
x축 라벨은 파란색, y축 라벨은 빨간색으로 지정할 수도 있습니다.
색상은 원하는대로 설정 가능합니다.
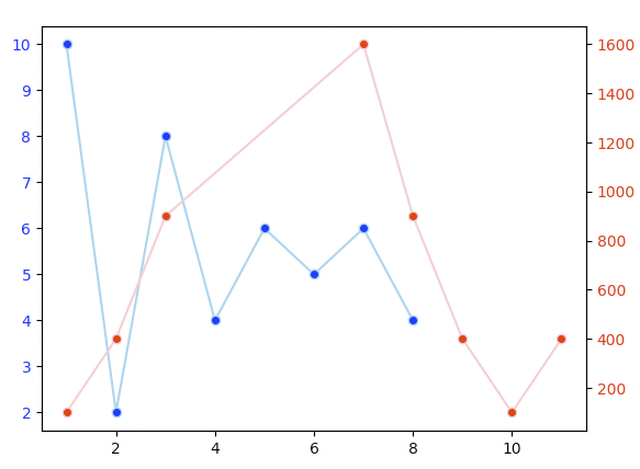
import matplotlib.pyplot as plt
list_x_1 = [1, 2, 3, 4, 5, 6, 7, 8]
list_y_1 = [10, 2, 8, 4, 6, 5, 6, 4]
list_x_2 = [1, 2, 3, 7, 8, 9, 10, 11]
list_y_2 = [100, 400, 900, 1600, 900, 400, 100, 400]
plt.plot(list_x_1, list_y_1,
color='skyblue',
marker='o', markerfacecolor='blue',
markersize=6)
plt.tick_params(axis='y', labelcolor='blue')
y_right = plt.twinx()
y_right.plot(list_x_2, list_y_2,
color='pink',
marker='o', markerfacecolor='red',
markersize=6)
y_right.tick_params(axis='y', labelcolor='red')
plt.show()

tick_params method는 위처럼 별도의 y축을 사용하는 다중 그래프를 그릴 때
그래프의 색상과 y축의 색상을 맞춰서
어떤 그래프가 어떤 y축에 해당하는지를 한눈에 알아볼 수 있도록 할 때 유용합니다.
728x90
반응형
'Python > Python matplotlib' 카테고리의 다른 글
Comments
